信息公开
湖南华升股份有限公司2025年员工补充医疗保险服务项目招标公告
摘要:湖南华升股份有限公司2025年员工补充医疗保险服务项目招标公告
发布: 2024-12-18 17:47:07
湖南华升股份有限公司2025年员工补充医疗保险服务项目招标公告
为了更好的与基本医疗保险有效衔接互补,进一步减轻员工重大疾病及意外事故医疗费用负担,建立合理、完善的员工福利保障体系,更好满足员工多层次、多元化医疗保障需求,不断增强员工的获得感与幸福感,湖南华升股份有限公司计划为全体员工每人购买一份补充医疗保险(全体职工均缴纳了职工医疗保险或城乡居民医保),现采用公开招标的方式委托该项目,诚邀符合条件的机构参与竞标,具体情况如下:
一、采购项目基本概况
1.项目名称:湖南华升股份有限公司2025年员工补充医疗保险服务项目。
2.项目地址:湖南省长沙市天心区芙蓉中路三段420号华升大厦10楼。
3.采购项目预算:在职职工,1800元/人/年;退休、下岗职工,550元/人/年。
4、参保人数:投保人数约180人次(其中:退休、下岗职工人数合计约为10人,实际人数根据华升股份及所属子公司提供人数为准)。
二、内容及要求:见附件《用户需求书》。
三、供应商资格条件:
1、供应商必须具备独立承担民事责任能力的企业或其他组织,营业执照处于有效期内且经营范围涵盖所投标内容。
2、响应人具备《保险业务许可证》。
四、资格审查
资格后审。
五、评标办法
综合评估法。
六、招标文件的获取、响应文件提交的截止时间、开标时间及地点
1.凡有意参加投标者,请于2024年12月18日至12月20日发送以下报名资料至指定邮箱(542805148@qq.com)进行报名:(1)法定代表人(负责人)身份证明扫描件,或法定代表人(负责人)授权委托书扫描件、法定代表人(负责人)身份证明扫描件;(2)营业执照副本扫描件;(3)《保险业务许可证》扫描件;(4)法人或授权人联系方式。注:以上(1)、(2)、(3)资料必须加盖投标人原始公章,所有资料合并成一个PDF文件。
2.招标人收到报名资料后,通过邮箱将招标文件及相关资料发送至投标人的报名邮箱。
3.投标文件的递交
3.1投标文件递交的截止时间及开标时间为2024年12月26日14时30分;
3.2递交:纸质资料递送或邮寄地址:长沙市芙蓉中路三段420号(华升大厦1009室,地点如有变化请与以下招标联系人联系)。
3.3逾期送达的投标文件,将被拒收。
4.开标地点:湖南华升大厦9楼会议室。
七、发布公告的媒介
湖南华升股份有限公司官网和suncitygroup太阳新城集团官网
八、招标项目联系人姓名和电话
招标人:湖南华升股份有限公司
地址:湖南省长沙市天心区芙蓉中路三段420号华升大厦10楼
联系人:李女士 电话:13808419016
举报及投诉事宜,联系人:谢先生 联系方式:13975106891。
附件
用户需求书
一、项目基本情况
为了更好的与基本医疗保险有效衔接互补,进一步减轻员工重特大疾病医疗费用负担,建立合理、完善的员工福利保障体系,更好满足员工多层次、多元化医疗保障需求,不断增强员工的获得感与幸福感,湖南华升股份有限公司计划为员工购买一份补充医疗保险,职工均缴纳了职工医疗保险或城乡居民医保,具体如下:
1、服务期限:一年( 2025年1月1日至2025年12月31日)。
2、参保对象:
(1)湖南华升股份有限公司本部、湖南华升工贸有限公司、湖南华升服饰股份有限公司在职职工。
(2)湖南华升股份有限公司本部、湖南华升工贸有限公司、湖南华升服饰股份有限公司退休、下岗职工。
3、参保人数:预计年度投保人数约180人次(其中:退休、下岗职工人数合计为10人,实际人数根据华升股份及所属子公司提供人数为准)
4、项目预算: 在职职工:1800元/人/年,退休、下岗职工:550元/人/年。
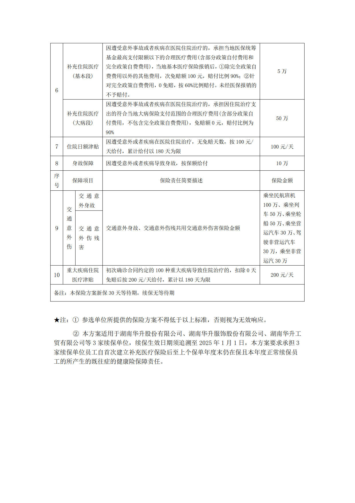
二、基本保险方案


三、服务要求
1、中选人须安排2-3名有经验的专职工作人员,与招标人对接做好保险购买(变更)、理赔、收取理赔资料、送达其它保险资料等事宜,提供承保、理赔绿色优先通道服务。
2、项目负责人,专职工作人员须书面上报采购人备案,在保险合同期内人员变动须提前3 天通知招标人。若出现不能履行其应尽的职责或服务,中选人应在收到招标人书面通知后3天内无条件撤换。
3、中选人须提供优质的保险承保、理赔、保全、咨询投诉等服务。
4、定期为招标人员工免费举办关于索赔程序、医疗保险知识等方面的讲座及其他活动。